无锡市惠山区卫生和计划生育局公开招聘2016届高校毕业生公告
根据惠山区医疗卫生事业发展需要,按照《无锡市事业单位公开招聘人员实施办法》(锡委办发[2012]54号)的文件精神,经无锡市惠山区人力资源和社会保障局审核,报无锡市公开招聘综合管理部门核准,无锡市惠山区卫生和计划生育局决定公开招聘2016届普通高校毕业生14名(详见附件1《招聘岗位简介表》)。现将有关事项公告如下:
一、报考条件
1、具有中华人民共和国国籍,遵纪守法,品行端正,身心健康,年龄在30周岁以下(限1986年1月1日以后出生)。
2、2016年全日制普通高等院校毕业生,专业对口,符合招聘岗位所要求的其他条件。
3、须承诺于2018年12月31日前取得执业医师资格证书。
4、曾受到过纪律处分或治安、刑事处罚的,不得报考。
二、报名时间和方式:
1、报名时间:2016年1月8日—2016年1月13日
2、报名方式:采用电子报名的方式,请如实填写《报名表》(附件2)后通过电子邮件发送至电子邮箱:hswsjwz@163.com
三、考核程序和办法:
(一)资格审核
1、资格审核时间:2016年1月16日上午9:00—12:00。
2、资格审核地点:永利集团三山楼。
3、未在指定的时间内到指定的地点参加资格审核的,视作资格审核未通过。
4、资格审核时,考生须提供二张一寸近期免冠照、个人简历、身份证、毕业生就业推荐表(已取得)、获奖证书等材料原件,并递交上述材料复印件,由招聘小组按规定对考生报名信息进行资格审核,并现场提出审核意见。审核通过的考生,可以参加考核,并现场领取准考证。
5、每名考生限报一个岗位。
6、考生提供材料须真实有效。否则,取消考核(聘用)资格,并将情况通报就读学校。
7、各招聘岗位的开考比例为1:3,如未达到开考比例,经市公开招聘综合管理部门同意,核减、取消招聘计划或降低开考比例。
(二)考核:
1、笔试:
笔试时间:2016年1月16日下午2:00—3:00。
笔试地点:永利集团三山楼。
笔试满分为100分,合格线为50分,达不到合格线者直接淘汰。笔试成绩现场公布。笔试内容为与招聘岗位相关的专业基础知识和医疗行业从业人员相关知识,不指定复习范围和教材。考生凭身份证和准考证参加笔试。
根据岗位招聘人数,分别按笔试成绩从高到低的顺序,按招聘人数的1:5的比例确定取得面试资格人员(末位同分跟进)。
2、面试:
面试时间:2016年1月17日上午10:00开始。
面试地点:永利集团三山楼。
面试考核成绩满分100分,合格线为60分,达不到合格线者直接淘汰。考生凭身份证和准考证参加面试。
面试采用结构化面试的方式进行。面试成绩当场公布,由考生签字确认。
3、总成绩计算方法
(1)考试总成绩=笔试成绩*50%+面试成绩*50%,满分为100分。
(2)根据总成绩从高到低的顺序,分别按招聘岗位人数1:1的比例确定体检人选并当场签订高校毕业生就业协议书。如总成绩同分,取面试成绩高者为体检人选。
(三)体检、考察、公示、聘用
体检由区卫生和计划生育局统一组织实施,时间地点另行通知。体检标准和项目按照《公务员录用体检通用标准(试行)》执行,体检费用个人自理。体检不合格者,终止协议。
对体检合格人员进行考察。经体检、考察合格后,对拟聘用考生进行公示。公示无异议,报区人社局办理聘用审批手续,签订事业单位聘用合同,纳入事业编内管理。聘用考生实行一年见习期,见习期考核不合格者,终止聘用。
取得聘用资格的考生在2016年7月31日前办理报到手续时必须提供所报岗位要求的各类证书(执业医师资格证书除外),不能提供者取消聘用资格;在2018年12月31日前未取得执业医师资格的,聘用合同自动终止。
因体检、考察、放弃聘用资格等原因出现岗位空缺,一律不进行递补。
四、招聘考务相关信息发布网址
招聘岗位、招聘条件等有关情况可通过以下网站查询:
惠山区卫生和计划生育局:www.huishan.gov.cn/l/wsj,登陆后点击“人事信息”版块。
惠山区人社局:www.hsrcw.gov.cn
本次公开招聘的其他各类信息,仅在惠山区卫生和计划生育局网站公布,请各位考生及时登陆查询。
五、招聘纪律与监督
事业单位公开招聘工作,坚持贯彻“公开、平等、竞争、择优”的原则,严肃招聘纪律,严格秉公办事,接受纪检、监察部门和社会监督。为 方便群众和社会监督,杜绝不正之风,特设立监督举报电话:
无锡市惠山区纪委:0510-83598180
无锡市惠山区卫计局纪委: 0510-83597000-86410
无锡市惠山区人力资源和社会保障局:0510-83591536
六、本公告由无锡市惠山区卫生和计划生育局负责解释。
七、联系方式
报名咨询电话:0510-83597000-86413
联系人:华晓娟
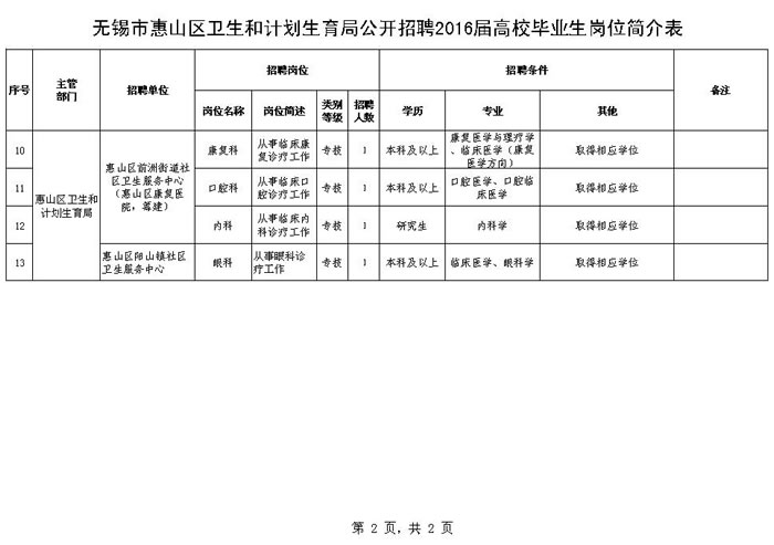
附1:招聘岗位简介表.xls


附2:招聘报名表.doc
