通知公告
当前位置: 首页 >> 通知公告 >> 正文

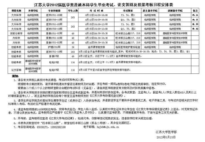
2012届医学类毕业考试、论文答辩、技能考核日程安排表

时间:2012-05-15 点击:

地址:江苏省镇江市医政路3号 邮编:212001

电子邮箱:zyys@ujs.edu.cn 联系电话:0511-85038445

版权所有:77779193永利集团(YL·CHN)官方网站 - Official Website Copyright © murrietasfinest.com  All Rights Reserved

您是本站第 位访客!